X
首页
实验室概况
实验室简介
组织机构
学术委员会
管理条例
科教基地
科学研究
研究概况
科研奖励
学术论文
发明专利
专著教材
开放基金
实验观测
师资队伍
kaiyun官网口碑好
教师队伍
客座教授
访问学者
人才招聘
人才培养
本科生培养
研究生培养
博士后培养
留学生培养
学术交流
学术报告
学术会议
国际合作
国内合作
期刊任职
党建工作
支部建设
党建动态
办事指南
联系我们
资料下载
极地地质与海洋矿产教育部重点实验室2023年度开放基金评审结果
2024-02-22
发布:[信息网络中心]魏玮
极地地质与海洋矿产教育部重点实验室
2023
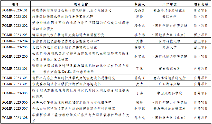
年度开放基金发布以来受到广泛关注,根据重点实验室开放基金管理办法及专家评审意见,决定对
1
项重点项目、
6
项面上项目和
7
项自筹项目进行资助,下附项目清单。
首页
实验室概况
实验室简介
组织机构
学术委员会
管理条例
科教基地
科学研究
研究概况
科研奖励
学术论文
发明专利
专著教材
开放基金
实验观测
师资队伍
kaiyun官网口碑好
教师队伍
客座教授
访问学者
人才招聘
人才培养
本科生培养
研究生培养
博士后培养
留学生培养
学术交流
学术报告
学术会议
国际合作
国内合作
期刊任职
党建工作
支部建设
党建动态
办事指南
联系我们
资料下载
当前位置:
首页
>
通知公告
极地地质与海洋矿产教育部重点实验室2023年度开放基金评审结果
2024-02-22 发布:[信息网络中心]魏玮 点击:
80
次
极地地质与海洋矿产教育部重点实验室
2023
年度开放基金发布以来受到广泛关注,根据重点实验室开放基金管理办法及专家评审意见,决定对
1
项重点项目、
6
项面上项目和
7
项自筹项目进行资助,下附项目清单。
map